Quick Comparison: Top 7 Picks at a Glance
TL;DR: If you’re doing over $5,000/month across Shopify, Amazon, or Etsy, you need Xero + A2X. Anything else creates reconciliation errors that cost more than the software itself.
| Software | Starting Price (Monthly) | G2 Rating | Unlimited Users | Shopify Support | Amazon/Etsy Support | Multi-Currency |
|---|---|---|---|---|---|---|
| Xero | $20 USD | 4.3 | Yes | Native (Free) + A2X | Via A2X | Yes (Established plan) |
| QuickBooks Online | $38 USD | 4.0 | No (cap at 25) | Native + A2X/Synder | Via A2X/Synder | Yes (higher tiers) |
| Zoho Books | $20 USD | 4.5 | No | Via Zoho Inventory | Limited | Yes (Professional plan) |
| FreshBooks | $21 USD | 4.5 | No (+$11/user) | Via Zapier only | No | Yes (Premium) |
| Wave | Free | 4.3 | No | Limited | No | No |
Honest take: Free bookkeeping tools work for hobbyists. Beyond $5K/month, you need real financial software for online sellers. Between Xero and QuickBooks, Xero’s unlimited users and cleaner workflow make it my consistent recommendation.
Why Online Store Bookkeeping Is Fundamentally Different

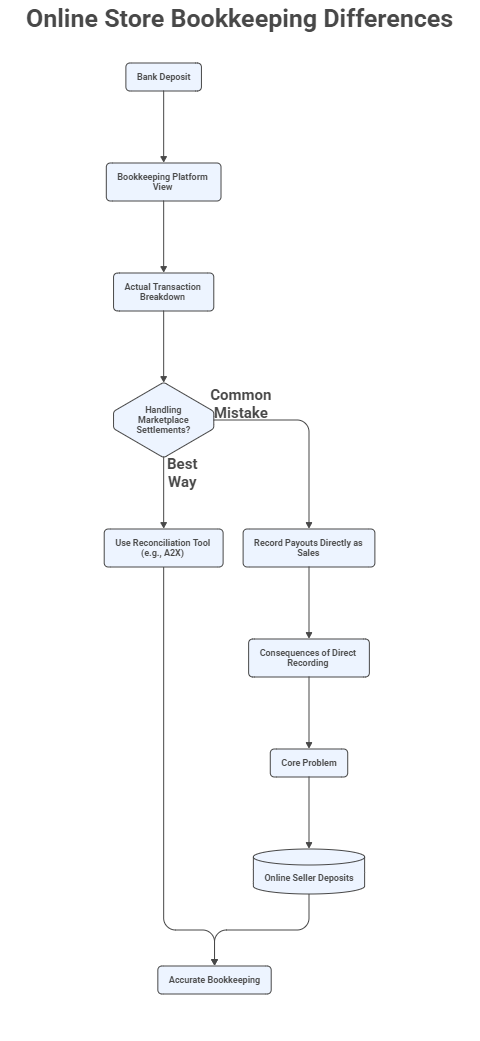
The money that lands in your bank account is not your actual revenue. It’s a bundled settlement that mixes together product sales, shipping charges, sales tax collected (which belongs to the government), marketplace fees, payment processor deductions, and occasional refunds — all in one lump deposit.
Your bookkeeping platform sees one line: “Deposit $1,247.83.” That number might represent 47 individual transactions across three products with six different fee types and a partial refund from last week.
What is the best way to handle marketplace settlements?
Use a dedicated reconciliation tool like A2X that connects your sales channels to your accounting system, breaking bundled payouts into accurate, separate entries for sales, fees, taxes, and refunds.
⚠️ Common Mistake: Recording marketplace payouts directly as “Sales” revenue. When you do this, your margins look better than they are, your tax liability becomes a guess, and your accountant charges extra to untangle it later.
The core problem: General-purpose accounting tools were built for businesses that send invoices and receive clean payments. Online sellers receive messy, bundled deposits from multiple platforms, each with its own fee structure and settlement timing. Without the right setup, your books will never match reality.
Real Case Study: From 12 Hours to Under 1 Hour Per Week
“I had no idea I was underestimating my fees by 18%.”
The Setup:
- $42,000/month across Shopify and Amazon (handmade home goods)
- Using QuickBooks Simple Start with zero automation
- Bookkeeping time: 12 hours every week — manual exports, spreadsheets, data entry
What We Fixed:
- Migrated to Xero Growing plan
- Connected A2X for Shopify and Amazon
- Activated the free Etsy integration
- Set up Hubdoc for automatic receipt capture
Results After 90 Days:
- Bookkeeping dropped from 12 hours/week to under 1 hour
- Discovered fees were 18% higher than estimated — actual margins were much thinner
- Sales tax tracking became fully automated
- Total software cost: $105/month vs. the $400/month bookkeeper she almost hired
“Janak saved me 44 hours a month and showed me my real numbers for the first time. I sleep better knowing my books are actually right.” — Sarah, Home Goods Seller
The lesson: This pattern repeats across nearly every seller I work with. The problem isn’t discipline — it’s using general-purpose tools for specialized ecommerce needs. A proper setup pays for itself within the first month.
Xero Deep Dive: The Strongest Option for Growing Online Stores
Xero Certified Advisor | 100+ Online Stores Migrated | Specialist in Multi-Channel Bookkeeping
I’ve spent years as a Xero Certified Advisor and migration specialist, moving sellers off spreadsheets, out of QuickBooks, and onto Xero. The platform handles multi-channel operations more smoothly than anything else I’ve tested — when configured properly.
What is the best accounting software for ecommerce?
Xero and QuickBooks Online are the top choices, but Xero stands out for unlimited users, a cleaner interface designed for operators rather than accountants, and a stronger ecosystem of marketplace-specific integrations through the Xero App Store.
What Makes Xero Stand Out
Unlimited users on every plan. Your bookkeeper, accountant, warehouse lead, and operations manager all access the same system without per-seat charges. QuickBooks charges per user and caps at 25 — growing teams feel that cost quickly.
Multi-currency that handles international sales cleanly. If you sell to the EU through Etsy or accept payments in different currencies, Xero converts automatically at real-time exchange rates and tracks gains and losses. This matters for accurate records when selling globally.
Dashboard designed for operators, not accountants. Cash flow, outstanding invoices, and bills display in plain language. Your fulfillment manager doesn’t need to understand debits and credits to verify deposits match expectations.
1,000+ integrations through the Xero App Store. Every gap — inventory, marketplace reconciliation, advanced reporting — gets filled by a verified integration with real user reviews. This ecosystem turns Xero from general software into specialized financial tools for online sellers.
Xero Pricing (2026)
| Plan | Monthly Cost | What You Get | Ideal For |
|---|---|---|---|
| Early | $20 | 20 invoices, 5 bills, bank reconciliation, Hubdoc | Testing the waters |
| Growing | $47 | Unlimited invoices & bills, bulk reconciliation | Active stores with consistent volume |
| Established | $80 | Multi-currency, expense claims, project tracking | Multi-channel international sellers |
Pros and Cons

What I love:
- Unlimited users included on all plans — no per-seat fees ever
- Clean dashboard reduces intimidation for non-finance founders
- Strongest integration ecosystem for marketplace sellers
- Free Hubdoc receipt capture with every plan
- 90-day advisor access for new users
What frustrates me:
- Native Shopify integration lacks US sales tax breakdowns — A2X fills this gap
- No built-in inventory tracking — Cin7 Core or Qoblex handles this
- Entry plan caps at 20 invoices — tight for higher volumes
- Phone support requires a callback request rather than direct dial
Essential Integrations: The Tools That Actually Make Everything Work
Even the best accounting system cannot interpret marketplace settlements alone. These connectors do the heavy lifting.
A2X: The Reconciliation Tool I Recommend Most
Xero App Store Rating: 4.96/5 (898 reviews)
Pricing: From $29/month per channel | Multi-channel: $89/month
A2X connects directly to Amazon, Shopify, eBay, Etsy, and Walmart, then transforms complex payout data into clean, summarized journal entries. When Amazon deposits one lump sum representing 200+ orders with fees, refunds, and tax — A2X breaks it all apart so your profit-and-loss statement actually tells the truth.
Do I really need A2X for my online store?
A2X is a marketplace reconciliation tool that translates complex settlement reports from Shopify, Amazon, Etsy, and others into accurate accounting entries. If you process more than a handful of orders monthly, manual reconciliation will consume hours and produce errors — A2X pays for itself within the first week.
Pro Tip: A2X works with QuickBooks too. The reconciliation engine matters more than which accounting platform sits underneath it. If you use any marketplace, you need this tool regardless of your base software.
Other Essential Connectors
- Xero Etsy Integration (Free): Handles Etsy’s fee structure natively — listing fees, transaction fees, shipping labels, offsite ads — so you see actual profitability per channel
- Hubdoc (Included with Xero): Captures receipts and supplier bills automatically, pulling key data without typing
- Stripe/PayPal Integrations: Match payment processor fees automatically so your revenue reflects net amounts
The stack I build for clients: Xero (Growing or Established) + A2X (per channel) + Hubdoc (included) + inventory tool if needed. Total: roughly $80-180/month for tax-ready books and near-zero manual entry.
Xero vs QuickBooks vs Zoho: Which Fits Your Store?
Xero vs QuickBooks for Online Sellers
| Factor | Xero | QuickBooks Online |
|---|---|---|
| Users | Unlimited, all plans | Per-user fee, 25 max |
| Interface | Clean, plain English | Feature-heavy, more jargon |
| Multi-currency | $80/month (Established) | Higher tiers only |
| Integrations | A2X, Link My Books, Webgility | A2X, Synder |
| Receipt capture | Hubdoc included | Separate subscription |
| Bank reconciliation | Fast, intuitive | Functional but slower |
When QuickBooks makes sense: If your accountant refuses to work in anything else, don’t fight that battle. Pair QuickBooks Online with A2X and the reconciliation quality stays high even if the interface isn’t my favorite.
Xero vs Zoho Books
Zoho Books offers a genuinely appealing free tier for businesses under $50,000 in annual revenue. The interface is clean, and Zia AI handles basic receipt scanning.
Where Xero pulls ahead: Etsy and Amazon support through A2X (Zoho’s multi-channel capability is limited), a larger advisor ecosystem for finding qualified help, and more marketplace-focused integrations.
Where Zoho wins: Budget. If you’re Shopify-only and under $50K, Zoho’s free plan is a solid starting point. Just know you’ll likely outgrow it if you add channels or cross that revenue threshold.
TL;DR Comparison: Xero = best for growing multi-channel brands. QuickBooks = best if your accountant demands it. Zoho = best free option for single-channel beginners. FreshBooks and Wave = not built for product sellers.
When Xero Is NOT the Right Choice
I recommend Xero to most sellers, but I’m upfront when it doesn’t fit. Here are legitimate reasons to choose something else:
Your accountant only works in QuickBooks. Some firms built their entire practice on it. Forcing them onto Xero creates friction that isn’t worth it. Use QuickBooks Online with A2X and move on.
You need advanced US payroll built in. QuickBooks’ payroll module is more mature for US-based teams. Xero handles payroll through integrations like Gusto, which works fine but adds a step.
You refuse to use any integrations. Xero’s ecommerce strength comes from its ecosystem. If you want one tool that does everything natively without add-ons, neither Xero nor QuickBooks is perfect — but any platform will need a connector like A2X to properly handle marketplace settlements.
You’re under $3K/month with one sales channel. At micro-revenue levels, start with Wave (free) or Zoho Books (free tier) and upgrade when reconciliation becomes painful. No need to spend money before you’re making money.
Being honest about limitations builds trust. If Xero fits your situation, you’ll know the recommendation is genuine.
How to Choose Based on Your Sales Channels
Shopify-only sellers: Xero + native Shopify integration (free) handles basics well. Add A2X when you need detailed fee tracking and tax-ready numbers. If budget is tight and you’re under $50K, Zoho Books is a workable alternative.
Amazon FBA and FBM sellers: You need A2X regardless of which accounting platform you choose. No native integration handles Amazon’s complex settlement reports accurately. Pair A2X with Xero or QuickBooks — the A2X setup matters more than the base platform choice.
Etsy sellers: The free Xero Etsy integration breaks down Etsy’s complex fees well — listing fees, transaction fees, shipping labels, offsite ads all tracked separately. Add A2X if you also sell on other channels.
Multi-channel sellers (Shopify + Amazon + Etsy + more): Xero + A2X multi-channel plan ($89/month) gives you one unified backend for all marketplaces. Webgility is an alternative if you also need integrated inventory syncing alongside accounting.
By revenue level:
- Under $5K/month: Xero Early ($20) + free integrations. Add A2X when manual work becomes painful.
- $5K-$30K/month: Xero Growing ($47) + A2X ($29/channel). Errors cost more than software at this stage.
- $30K-$100K+/month: Xero Established ($80) + A2X multi-channel + inventory tool like Cin7 Core. At this level, working with a certified advisor for ongoing support makes sense.
Frequently Asked Questions
Which accounting software is best for Shopify sellers?
Xero paired with A2X offers the strongest combination of usability and accurate marketplace reconciliation. QuickBooks Online with A2X is a solid alternative if your accountant requires it.
Do I need A2X if I already use Xero?
If you process more than a handful of marketplace orders monthly — yes. Xero’s native integrations handle basic data sync but cannot break bundled settlements into their component parts without help.
Can QuickBooks handle Amazon FBA accounting?
Yes, but only when paired with A2X or Synder. Without a reconciliation tool, every platform will show inaccurate numbers because Amazon’s payouts mix sales, fees, refunds, and tax into single lump sums.
Is Xero suitable for someone with no accounting background?
Xero is widely considered the most beginner-friendly platform for online store owners. The dashboard uses plain English, bank reconciliation is visual and intuitive, and new users get 90 days of free advisor access for setup guidance.
How much should bookkeeping software cost for a small online store?
Budget $80-$180/month for a complete setup: $47-80 for Xero, $29-89 for A2X (depending on channels), and optionally $50-80 for inventory software. This costs far less than fixing manual errors or hiring someone to do data entry.
What’s the difference between A2X and Synder?
A2X specializes in marketplace settlement reconciliation — breaking down complex payout reports from Shopify, Amazon, and Etsy. Synder handles multi-currency payment processor reconciliation well (Stripe, PayPal, Square). Many sellers use both: A2X for marketplace settlements, Synder for payment processor fees.
How do I track sales tax across multiple states as a Shopify seller?
Xero’s native Shopify integration doesn’t provide state-level tax breakdowns needed for US filing. A2X tracks sales tax collected by jurisdiction and posts it to the correct liability accounts. Map your tax codes during setup and A2X handles ongoing tracking automatically.
Final Recommendations
If you sell on Shopify, Amazon, or Etsy in 2026, here’s the path I’d take:
Start with Xero on the Growing plan. Unlimited users, clean interface, and the strongest integration ecosystem for online sellers. Multi-currency support keeps international selling simple if you expand later.
Add A2X when reconciliation becomes painful — for most sellers, that threshold is around $5,000/month. At $29 per channel, it costs less than the errors it prevents or the hours it saves.
Use free native integrations for Etsy and payment processors while volume is low. They cover fundamentals without adding cost.
If you need an alternative, QuickBooks Online plus A2X is the fallback — but budget for at least the Essentials plan and account for per-user costs.
The mistake I see most often: choosing tools based on monthly price alone, then spending 10+ hours fixing reconciliation errors because those tools can’t handle marketplace settlements. Your time is worth more than the $30-80 difference between a working setup and a spreadsheet headache.
Try Xero risk-free — takes less than 5 minutes to set up (limited 90% off deal available now)
Related articles to explore:
